Int J Med Sci 2026; 23(3):1161-1173. doi:10.7150/ijms.121078 This issue Cite

Research Paper

Low-Intensity Extracorporeal Shock Wave Therapy Alleviates Detrusor Muscle Apoptosis and Extracellular Matrix Dysregulation in the Bladder of Diabetic Rats

Yau-Hsuan Tsau1,2, Hsun-Shuan Wang2,3, I-Hsuan Tsai1, Miao-Yi Wu1, Chia-Chu Liu3,4,5,6, Tusty-Jiuan Hsieh1,4,7, Corresponding address, Yung-Chin Lee1,2,3,6, Corresponding address

1. Graduate Institute of Medicine, College of Medicine, Kaohsiung Medical University, Kaohsiung City, Taiwan.
2. Department of Urology, Kaohsiung Municipal Siaogang Hospital, Kaohsiung City, Taiwan.
3. Department of Urology, Kaohsiung Medical University Hospital, Kaohsiung Medical University, Kaohsiung City, Taiwan.
4. Research Center for Precision Environmental Medicine, Kaohsiung Medical University, Kaohsiung City, Taiwan.
5. Department of Urology, Pingtung Hospital, Ministry of Health and Welfare, Pingtung, Taiwan.
6. Department of Urology, School of Medicine, College of Medicine, Kaohsiung Medical University, Kaohsiung City, Taiwan.
7. Ph.D. Program in Environmental and Occupational Medicine, College of Medicine, Kaohsiung Medical University, Kaohsiung City, Taiwan.

Received 2025-7-6; Accepted 2026-2-7; Published 2026-2-18

Citation:
Tsau YH, Wang HS, Tsai IH, Wu MY, Liu CC, Hsieh TJ, Lee YC. Low-Intensity Extracorporeal Shock Wave Therapy Alleviates Detrusor Muscle Apoptosis and Extracellular Matrix Dysregulation in the Bladder of Diabetic Rats. Int J Med Sci 2026; 23(3):1161-1173. doi:10.7150/ijms.121078. https://www.medsci.org/v23p1161.htm
Other styles

File import instruction

Abstract

Graphic abstract

Diabetic bladder dysfunction (DBD) affects 80% of diabetic patients, especially women. Yet, the management of DBD remains inconclusive. Building on our previous findings in animal models, low-intensity extracorporeal shock wave therapy (Li-ESWT) seems to be a promising potential therapy for DBD. However, the molecular mechanisms underlying the therapeutic effect of Li-ESWT on DBD still need to be clarified. To elucidate the molecular pathways involved in the therapeutic effect of Li-ESWT on DBD, a diabetic rat model was established using a high-fat diet in combination with streptozotocin (STZ) induction. Female Sprague-Dawley rats were randomly assigned to three groups: control, diabetes mellitus (DM), and DM treated with Li-ESWT for four weeks. To induce diabetes, the rats received a high-fat diet followed by two intraperitoneal injections of STZ (30 mg/kg), administered one week apart. Li-ESWT was delivered once weekly for four weeks, using an energy flux density of 0.03 mJ/mm², 500 shocks per session, at a frequency of 3 Hz. Our findings indicate that Li-ESWT significantly ameliorates pathological bladder changes, including muscle atrophy, apoptosis, and fibrosis, in diabetic rats. The expression of α-smooth muscle actin, a key component of the smooth muscle cytoskeleton, was markedly reduced in diabetic bladders but was partially restored following Li-ESWT treatment. Additionally, elevated levels of cleaved caspase-3, transforming growth factor-β1, and collagen I observed in diabetic bladders were attenuated by Li-ESWT. In summary, Li-ESWT exerts restorative effects on the detrusor smooth muscle, suggesting its potential to reverse structural and functional abnormalities in diabetic bladder dysfunction.

Keywords: atrophy, fibrosis, oxidative stress, TGF-β, collagen I, collagen III

Introduction

Diabetes mellitus (DM) is a chronic metabolic disorder characterized by persistently elevated glucose levels in the bloodstream. It adversely impacts the lower urinary tract and causes diabetic bladder dysfunction (DBD) in over 80% of patients, with a higher prevalence in women [1-3]. DBD has been proposed predominantly through hyperglycemia-induced cellular oxidative stress and inflammation, which leads to several pathological changes, including neuronal damage, altered urothelial function, and changes in smooth muscle structure [1,4-8]. These pathological changes cause diminished bladder filling sensation and poor contractility, and may consequently result in an increased post-void residual urine, predisposing to infections, lithiasis, or renal damage [1,4-8].

Currently, the management of DBD remains inconclusive. In addition to current medications for the management of hyperglycemia, some guideline-recommended treatments of lower urinary tract dysfunction (LUTD), such as α1-adrenoceptor antagonists, 5α-reductase inhibitors, phosphodiesterase type 5 inhibitors, muscarinic receptor antagonists, and β3-Adrenoceptor agonists, have been tested in diabetic patients and animals [8]. In most of these cases, the tested medications showed a certain degree of comparable efficacy in treating DBD [8]. Nevertheless, these classic medications still have some limitations and adverse effects [8].

Low-intensity extracorporeal shock wave therapy (Li-ESWT) is a non-invasive treatment modality that employs low-intensity shock waves to stimulate cellular proliferation and repair in body tissues. It has been applied across a diverse range of medical conditions. Additionally, in the urological domain, research has explored its use for treating erectile dysfunction, penile curvature, prostatitis, and pelvic pain [9-11]. Pertaining to DBD, we have demonstrated that Li-ESWT significantly enhances urinary system function and alleviates lower urinary tract symptoms using diabetic rat models [12,13]. In our previous studies, conscious urodynamic examinations revealed marked improvements in urinary function in the Li-ESWT-treated diabetic rats, characterized by extended urination intervals and increased leak point pressure. These improvements were noted regardless of the presence of overactive bladder or detrusor underactivity in the subjects [12,13]. However, the underlying molecular basis of the treatment remains unclear.

Several pathogenic mechanisms have been proposed for DBD, with the most frequently cited including oxidative stress within bladder tissues, apoptosis in bladder cells, fibrosis of bladder walls, and atrophy of bladder muscles [1,4-6,14-16]. The interactions among these factors are complex and often reciprocal, suggesting a multifactorial causative framework. In this study, we aimed to extend our previous studies and further explore the therapeutic mechanisms of Li-ESWT in DBD based on these potential factors.

Materials and Methods

Reagents and antibodies

Streptozotocin (Catalog no. S0130), neutral buffered 10% formalin solution (Catalog no. HT501320), and Masson's Trichrome staining kit (Catalog no. HT15-1KT) were purchased from Sigma-Aldrich Inc. (St. Louis, MO, USA). Isoflurane was bought from Panion & BF Biotech Inc. (Animal drug no. 08547; Taipei City, Taiwan). Rat insulin ELISA kits (Catalog no. ERINS), RIPA Lysis and Extraction Buffer (Catalog no. 89901), and Pierce™ BCA Protein Assay kits (Catalog no. 23227) were purchased from Thermo Fisher Scientific Inc. (Waltham, MA, USA). Dako REALTM EnVision Detection System (Peroxidase/DAB, Rabbit/Mouse, Catalog no. K5007) was bought from Agilent (Santa Clara, CA, USA). In situ BrdU-Red DNA Fragmentation (TUNEL) assay kit (Catalog no. ab66110) was bought from Abcam Limited (Cambridge, UK). Green fluorescence secondary antibody (CF® 488A Goat Anti-Rabbit IgG (H+L), Catalog no. 20012) was purchased from Biotium Inc. (Fremont, CA, USA). The cOmplete™ Protease Inhibitor Cocktail (Catalog no. 11697498001) was bought from Roche Applied Science (Rotkreuz, Switzerland). The primary antibodies, including TGF-β, Collagen I, 4-HNE, MYH2, MAFbx (Catalog no. ab215715, ab260043, ab46545, ab124937, ab168372, respectively) were purchased from Abcam. Alpha-SMA (#19245s), BCL2 (#15071s), and Caspase-3 (#9662s) antibodies were bought from Cell Signaling Technology, Inc. (Danvers, MA, USA). MyoD (Catalog no. Sc377460) and Bax (Catalog no. Sc7480) antibodies were bought from Santa Cruz Biotechnology, Inc. (Dallas, Texas, USA). MDA (Catalog no. MAB16488) primary antibody was purchased from Abnova (Taipei City, Taiwan). Collagen III (Catalog no. GB111629) primary antibody was purchased from Servicebio (Wuhan, China).

Animals and experimental design

According to previous research that applied STZ-induced DM rat models, post-diabetes development in rats is associated with symptoms indicative of an overactive bladder (OAB) or reduced detrusor function; in some cases, there is a complete loss of bladder contractility [6,12,13,17]. Thus, the STZ-induced DM animal model is an ideal method for exploring DBD therapeutic strategies.

A total of 18 eight-week-old female Sprague-Dawley (SD) rats (175-200 g) were purchased from BioLASCO Taiwan Co., Ltd. (Charles River Taiwan Ltd., Taipei City, Taiwan). The rats were maintained in an air-conditioned room at 22 ± 2°C and 50-70% humidity on a 12-hour light/dark cycle with unlimited access to food and water, and they were housed at the Center for Laboratory Animals in Kaohsiung Medical University. All animal experiments followed the guidelines of the Institutional Animal Care and Use Committee (IACUC) of Kaohsiung Medical University (approval number: IACUC-107191). The animal facility is accredited by the Association for Assessment and Accreditation of Laboratory Animal Care International (AAALAC International).

The rats were randomly divided into a chow-diet group (Con; n=6), a diabetic group (DM; n=6), and a diabetic treated with Li-ESWT group (DM+LE; n=6). In the control group, the rats were fed a regular chow diet (CD) consisting of 11% fat, 65% carbohydrate, and 24% protein (Maintenance diet 1320, Altromin Spezialfutter GmbH & Co. KG, Germany). The rats in both the DM group and the DM+LE group were fed a high-fat diet (HFD) consisting of 45% fat, 35% carbohydrate, and 20% protein (catalog no. D12451, Research Diets, Inc., New Brunswick, NJ, USA.). After being fed with the high-fat diet for four weeks, the rats in the DM and DM+LE groups were induced to develop diabetes, followed by two intraperitoneal injections of low-dose streptozotocin (STZ) at 30 mg/kg separated by one week. Body weight, water consumption, and blood glucose levels were monitored weekly. The blood glucose from the rat tail tip was detected by an ACCU-CHEK blood glucose meter (Roche Diagnostics, Rotkreuz, Switzerland).

All the rats were sacrificed after four weeks of Li-ESWT treatment. They were anesthetized by inhalation of 5% isoflurane in oxygen, and then their blood was collected from the hearts at the time of sacrifice. The blood samples were centrifuged at 3,000 rpm for 15 minutes, and the supernatant plasma was stored in a -20°C freezer. Plasma insulin levels were measured using the Rat Insulin ELISA kit. A Roche Cobas Integra 400 Chemistry Analyzer (Roche Diagnostics, Rotkreuz, Switzerland) was used to measure plasma glucose levels. One portion of the bladder tissues was collected and then stored in a -80 °C freezer for protein expression analysis using western blotting. The other portions of the bladder tissues were fixed in 10% formalin for observing morphology and immunohistochemistry staining.

Low-intensity extracorporeal shockwave therapy (Li-ESWT)

Instrumentation used in this study was the DUOLITH SD1 T-TOP focused shock wave system (Storz Medical AG, Thurgau, Switzerland). The treatment for the DM+LE group was initiated one week after the second STZ injection, and maintained for four weeks with the following energy parameters: energy flux density (EFD) of 0.03 mJ/mm2, 500 shocks at 3Hz frequency, once a week. The rats were anesthetized with 3-5% isoflurane in oxygen for induction and 1.5-2.5% isoflurane with 0.5-1.5 ml/min oxygen for maintenance, placed in a supine position, and the lower abdomen was shaved. Ultrasound gel was applied to ensure contact between the Li-ESWT probe and the skin. Following the completion of Li-ESWT, all rats were sacrificed, and blood and bladder samples were collected.

Observation of bladder morphology and collagens

The morphological changes in the bladders were observed using Hematoxylin and Eosin (H&E) staining. The formalin-fixed bladder tissues were sliced into 5 μm tissue sections for H&E staining that was performed by Bio-Check Laboratories Ltd. (New Taipei City, Taiwan). For measuring tissue fibrosis, the rehydrated formalin-fixed bladder tissue sections were stained using Masson's Trichrome staining kit. Immunohistochemistry (IHC) staining was applied to detect collagen I and collagen III expressions. After the formalin-fixed bladder tissue sections were rehydrated and blocked, the collagen I (1:150 dilution) or collagen III (1:250 dilution) primary antibody was added to cover the tissue sections and incubated at 4 °C overnight. After washing out the primary antibody, the REALTM EnVision Detection System (Peroxidase/DAB, Rabbit/Mouse) was applied for chromogenic detection. These staining results were observed under the EVOS M5000 Imaging System fluorescence microscope (Thermo Fisher Scientific Inc.) and quantified using ImageJ software (a public-domain Java image processing and analysis program developed at the National Institutes of Health, USA; https://imagej.nih.gov/ij/).

TUNEL assay and immunofluorescent staining

Terminal deoxynucleotidyl transferase dUTP nick end labeling (TUNEL) assay was used to detect apoptosis, and alpha-smooth muscle actin (αSMA) immunofluorescent (IF) staining was used to locate detrusor smooth muscles in the bladders. After the formalin-fixed bladder tissue sections were rehydrated and blocked, the tissues were incubated in the α-SMA first antibody solution with an antibody dilution of 1:250 at room temperature for 1 hour. After washing out the first antibody, the tissue sections were incubated with the green fluorescence-conjugated secondary antibody (CF® 488A Goat Anti-Rabbit IgG (H+L)) at room temperature for 10 minutes. Then, the DNA fragmentation in apoptotic cells was stained in red using the in situ BrdU-Red DNA Fragmentation (TUNEL) assay kit following the protocol of the supplier. The images were observed under the EVOS M5000 Imaging System fluorescence microscope and quantified using ImageJ software.

Protein extraction and western blotting

To evaluate the protein expression in the bladder, the bladder was homogenized and lysed in the RIPA Lysis and Extraction Buffer supplemented with cOmplete™ Protease Inhibitor Cocktail. The protein concentrations were measured using a Pierce™ BCA Protein Assay kit. Tissue lysates were loaded and separated on 7.5% or 10% sodium dodecyl sulfate (SDS)-polyacrylamide gels and transferred onto polyvinylidene difluoride (PVDF) membranes. After being transferred to the PVFD membranes, proteins of interest were detected by their primary antibodies. Finally, the blot images were quantified using ImageJ software.

Statistical analysis

Data are presented as the mean ± standard error of measurement (SEM). To detect significant differences among the three groups, statistical analyses on unpaired data using one-way analysis of variance (ANOVA) followed by Tukey's multiple comparisons test were performed. A p-value of 0.05 or less was considered statistically significant. All statistical analyses were conducted using GraphPad Prism 10 (GraphPad Software Inc., San Diego, CA, USA).

Results

Body weight and biochemistry data

Figure 1A shows the scheme of the animal experiment. At the beginning of the study, after the 4-week CD or HFD feeding, and to the endpoint of the experiment, there were no significant differences in the body weights of rats across the three groups (Fig. 1B, 1C). After the two dosages of STZ injection, the rats developed significant diabetes, and the tail-tip blood glucose reached and maintained around 500 to 600 mg/dL (Fig. 1D, 1E) for the rest experimental period. Due to the high blood glucose, mortality was noted with two rats from the DM group (remaining n=4) and one from the DM+LE group (remaining n=5). At the endpoint, the plasma glucose levels were significantly increased, but the plasma insulin levels were decreased in DM and DM+LE groups (Fig. 1F, 1G). Li-ESWT did not show any influence on body weight, glucose, and insulin levels (Fig. 1C, 1F, 1G). These results consistently demonstrate the successful induction of a type 2 diabetes model, reflecting similar pathophysiological mechanisms in humans.

Li-ESWT prevents detrusor smooth muscle atrophy induced by diabetes

Upon necropsy of the rats from the three groups, noticeable bladder enlargement was observed in the DM rats, suggesting that initial bladder lesions were caused by high blood glucose (Fig. 2A). Conversely, the bladders of rats in the DM+LE group demonstrated a lessened degree of enlargement (Fig. 2A). Histological examination via H&E staining revealed that the mucosal surface of the control group was covered by urothelial epithelium, approximately one to two cell layers thick, with many prominent folds (Fig. 2B). Connective tissue was confined to the core of the mucosal folds. In diabetic bladders, however, there was an enlargement in the diameter of the submucosal lumen, reduced and smoother mucosal folds, and no significant change in the thickness of the urothelial epithelium (Fig. 2B). Additionally, there was noticeable atrophy of the bladder detrusor smooth muscles (Fig. 2B, 2C). Compared to the diabetic bladders of the DM group, the bladders of the DM+LE group displayed many prominent folds, and the detrusor smooth muscle mass was akin to that of the control group (Fig. 2B, 2C).

To understand why the detrusor smooth muscle atrophy occurred under the diabetic condition, we observed the expression of cytoskeleton and muscle atrophy proteins. As shown in Figures 2D and 2E, the protein level of αSMA was decreased in the DM bladder, but the decrease was reversed by Li-ESWT. The protein level of myogenic differentiation marker MyoD was not influenced in the DM group, but it was increased in the DM+LE group. Muscle atrophy F-box (MAFbx/atrogin-1) protein levels were significantly upregulated in both the DM and DM+LE groups, but the upregulation was remarkably higher in the DM+LE group (Fig. 2D, 2E).

Li-ESWT diminished detrusor smooth muscle apoptosis induced by diabetes

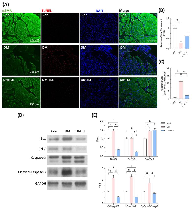
We further investigated how the bladder muscle underwent atrophy in the diabetic condition. We first used smooth muscle cell cytoskeleton protein αSMA to identify the detrusor smooth muscle regions in the bladder tissues. We found that not only the area of muscle but also the quantity of αSMA in muscle fibers was decreased in the DM group (Fig. 3A, 3B). The decreases in smooth muscle area and αSMA were partially prevented by Li-ESWT (Fig. 3A, 3B). The loss of detrusor smooth muscle in the diabetic bladder may be caused by the high-glucose-induced programmed cell death, since we observed significant apoptotic cells in the bladder of the DM group. Li-ESWT significantly lessened cell apoptosis in the bladder of diabetic rats (Fig. 3A, 3C).

Apoptosis is a programmed cell death regulated by the Bcl-2 family and caspase family of proteins [18,19]. The expression of pro-apoptotic protein Bax was significantly elevated in the bladder tissue of the DM group compared to that of the control group rats, while the protein level of Bax in the DM+LE group was remarkably lower than those in the control and DM groups (Fig. 3D, 3E). Nevertheless, the levels of anti-apoptotic protein Bcl-2 were no different between the control and the DM groups (Fig. 3D, 3E). Following the treatment of Li-ESWT, the protein level of Bcl-2 was significantly reduced compared to those in the control and the DM groups (Fig. 3D, 3E). Caspase-3 is one of the executioner caspases in the process of apoptosis and is activated via cleavage of the pro-protein [19]. We observed that caspase-3 and cleaved caspase-3 protein levels were significantly increased in the diabetic bladders, but the high levels of caspase-3 and cleaved caspase-3 proteins were reversed by Li-ESWT (Fig. 3D, 3E).

 Figure 1 

Changes in body weight, blood glucose, and insulin. (A) Scheme of the diabetic bladder dysfunction animal model; (B) Weekly body weight; (C) Endpoint body weight; (D) Endpoint blood glucose from tail-tips; (E) Weekly blood glucose from tail-tips; (F) Endpoint plasma glucose from hearts; (G) Endpoint plasma insulin from hearts. Con: control group (n=6); DM: HFD+STZ induced diabetic group (n=4); DM+LE: DM with Li-ESWT (n=5). Data are mean ± SE; a: p<0.05; c: p<0.001.

Int J Med Sci Image
 Figure 2 

Effects of Li-ESWT on the morphology and muscle-related protein expression in the rat bladders. (A) Bladders of the rats. (B) The representative images of bladder hematoxylin and eosin (H&E) staining of the rats. Scale bar = 300 μm; black arrow: transitional epithelium; green arrow: submucosa; DSM: detrusor smooth muscle. (C) The representative images of detrusor smooth muscle H&E staining of the rat bladders. Scale bar = 150 μm. (D, E) The representative immunoblotting images and the quantified results of αSMA, MyoD, Atrogin-1, and GAPDH protein expression. Con: control group (n=6); DM: HFD+STZ induced diabetic group (n=4); DM+LE: DM with Li-ESWT (n=5); G: GAPDH. Data are mean ± SE; b: p<0.01; c: p<0.001.

Int J Med Sci Image

Li-ESWT decreased the bladder oxidative stress induced by diabetes

Excessive oxidative stress that can induce apoptosis is one underlying cause of diabetic bladder dysfunction [5,20]. As shown in Figure 5, diabetes exacerbates oxidative stress within the bladder. In the DM group, the levels of oxidative stress markers, 4-hydroxynonenal (4-HNE) and malondialdehyde (MDA), were significantly higher compared to those in the control group (Fig. 4). Following the treatment of Li-ESWT, these markers showed a substantial reduction in the diabetic bladder, with both indicators achieving significant decreases (Fig. 4).

Li-ESWT mitigated fibrosis and collagen deposition in the bladders of diabetic rats

Increased bladder wall fibrosis is related to DBD [16,21]. Our results of Masson's Trichrome staining revealed a substantial quantity of collagen fibers that filled the interstitial spaces in the bladder smooth muscle of the DM group. Compared to the control group, the diabetic bladders exhibited a significant increase in the amount of fibrotic area surrounding the muscle layer (Fig. 5A, 5B). After four weeks of Li-ESWT, the fibrotic area surrounding the muscle layer in the bladder of the DM+LE group was markedly reduced compared to that of the DM group (Fig. 5A, 5B).

Transforming growth factor-beta 1 (TGF-β1) is a master regulator of fibrosis resulting from the deposition of extracellular matrix proteins such as collagens [22]. As shown in Figures 5C and 5D, the protein expressions of TGF-β1 and collagen I were significantly elevated in the bladder of the diabetic rats. Conversely, in the rats treated with Li-ESWT, the expressions of TGF-β1 and collagen I in the bladder were significantly reduced compared to those of the untreated diabetic rats (Fig. 5C, 5D). Even though there was an increased trend in the DM group, the levels of collagen III protein did not demonstrate significant differences among the control, DM, and DM+LE groups.

 Figure 3 

Effects of Li-ESWT on cell apoptosis and αSMA and apoptosis-related protein expressions in the rat bladders. (A) The representative images of the detrusor smooth muscle identified by αSMA and apoptotic cells detected by TUNEL assay in the bladders. Scale bar = 150 μm; green fluorescence: αSMA; red fluorescence: apoptotic cells; blue fluorescence: cell nuclei stained with DAPI. (B) The quantified data of αSMA. (C) The quantified data for apoptotic cells. (D, E) The representative immunoblotting images and the quantified data of Bax, Bcl-2, caspase-3, cleaved-caspase-3, and GAPDH protein expression. Con: control group (n=6); DM: HFD+STZ induced diabetic group (n=4); DM+LE: DM with Li-ESWT (n=5); G: GAPDH. Data are mean ± SE; a: p<0.05; b: p<0.01; c: p<0.001.

Int J Med Sci Image
 Figure 4 

Effects of Li-ESWT on oxidative stress in the rat bladders. (A, B) The representative immunoblotting images and the quantified data of two oxidative stress biomarkers, 4HNE and MDA. Con: control group (n=6); DM: HFD+STZ induced diabetic group (n=4); DM+LE: DM with Li-ESWT (n=5); G: GAPDH. Data are mean ± SE; c: p<0.001.

Int J Med Sci Image
 Figure 5 

Effects of Li-ESWT on fibrosis and fibrotic-related protein expression in the rat bladders. (A) The representative images of Masson's Trichrome staining. Scale bar = 300 μm. (B) The representative images of Masson's Trichrome staining in the detrusor smooth muscle. Scale bar = 150 μm; blue color indicates fibrosis area. (C) The quantified data of the fibrotic area. (D, E) The representative immunoblotting images and the quantified data of TGFβ1, collagen I, collagen III, and GAPDH protein expression. Con: control group (n=6); DM: HFD+STZ induced diabetic group (n=4); DM+LE: DM with Li-ESWT (n=5); G: GAPDH. Data are mean ± SE; b: p<0.01; c: p<0.001.

Int J Med Sci Image
 Figure 6 

Effects of Li-ESWT on collagen I and collagen III in the rat bladders. (A) The representative images of immunohistochemistry for collagen I. (B) The representative images of immunohistochemistry for collagen III. Scale bar = 50 μm; black arrow: transitional epithelium; blue arrow: lamina propria; red arrow: submucosa; DSM: detrusor smooth muscle; brown color indicates positive staining of collagen I or collagen III; Con: control group; DM: HFD+STZ induced diabetic group; DM+LE: DM with Li-ESWT.

Int J Med Sci Image

Abnormal deposition or arrangement of type III collagen fibers was reported to have an impact on normal bladder function [23]. Thus, we used IHC to observe type I and type III collagen fibers. As shown in Figure 6A, only a very small quantity of collagen I was present in the transitional epithelium, lamina propria, submucosa, and detrusor smooth muscle layer of the bladder in the control group. In contrast, collagen I-positive staining was substantially increased in the transitional epithelium, lamina propria, submucosa, and interstitial spaces surrounding the detrusor smooth muscle bundles of the bladder in the DM group, but the increase was remarkably diminished in the DM+LE group (Fig. 6A).

 Figure 7 

Summary of the effects of Li-ESWT on treating diabetic bladder dysfunction. (Created in BioRender. Hsieh, T-J).

Int J Med Sci Image

Type III collagen fibers demonstrated a very different pattern than type I collagen fibers in the bladder wall (Fig. 6B). Collagen III-positive staining was not present in the transitional epithelium, but it was present in the lamina propria, submucosa, and interstitial spaces surrounding the detrusor smooth muscle bundles of the bladder. The quantity of collagen III fibers was not significantly different in the lamina propria and submucosa areas among the three groups. However, we observed a substantial amount of type III collagen fibers in the interstitial spaces surrounding the atrophic detrusor smooth muscle bundles in the diabetic bladder, but the increased type III collagen fibers were diminished by Li-ESWT (Fig. 6B).

Discussion

Persistent hyperglycemia, known as diabetes, is one of the most prevalent metabolic disorders globally. Clinical studies have indicated that long-term diabetes can result in DBD. This condition encompasses a range of complications such as impaired bladder sensory function, reduced contractility of the bladder micturition muscle, increased bladder capacity, and elevated residual urine volume post-urination [1-5]. These alterations significantly deteriorate the patient's quality of life. However, DBD currently lacks a unified classification scheme and a clear mechanism, which increases the difficulty of clinical treatment and limits the development of pathophysiology-based strategies for DBD [1,8].

Collective literature has suggested that the primary drivers of DBD include detrusor smooth muscle dysfunction, urothelial dysfunction, autonomic neurologic dysfunction, and circulating and systemic factors such as inflammation, oxidative stress, and microvascular damage [1,5,8,14,15,20]. In the clinical setting, the management of diabetes and guideline-recommended medications for non-diabetic LUTD are the primary considerations for treating DBD [8]. Recently, several emerging treatments that target LUTD pathophysiological changes in diabetes and nonpharmacological interventions have also been proposed in human and animal studies [8,12,13]. Our previous pre-clinical findings have demonstrated that Li-ESWT effectively mitigated DBD via restoration of the nerve expression of the urethra, and the muscle content and vascularization of the bladder [12,13]. Li-ESWT offers significant benefits due to its low side effects and non-invasive nature. Various mechanisms have been proposed to underlie the therapeutic effects of Li-ESWT, including angiogenesis, tissue regeneration, nerve regeneration, stem cell activation, and anti-inflammatory actions [24-26]. Despite these findings, the specific mechanisms by which Li-ESWT benefits DBD remain elusive. Thus, further investigation into the underlying principles of this promising treatment is crucial.

In the experimental setup, while numerous researchers have developed various animal models to simulate type 2 diabetes, models that rely solely on a single high-dose induction method may not adequately reflect the human condition. In this context, a modified rat model that combines an HFD with multiple low-dose injections of STZ has been shown to mimic the natural history and metabolic characteristics of human type 2 diabetes closely [27,28]. Leveraging our prior experience, we successfully induced type 2 diabetes in rats using this approach, setting the stage for subsequent experiments involving Li-ESWT. Through this approach, our previous results demonstrated that all the DM rats presented abnormal voiding function measured by conscious cystometry. In these DM rats, 60% of them had overactive bladders, 20% had underactive bladders, and 20% had acontractile bladders [12]. Nitric oxide (NO) that is produced by neuronal nitric oxide synthases (nNOS) can induce relaxation of the urethral longitudinal smooth muscle and control urinary continence [29,30]. In the urethra of DM rats, we revealed that the expression of nNOS was significantly decreased and presynaptic sympathetic innervation in the longitudinal smooth muscle was significantly increased, which might result in the imbalance of muscle coordination in the lower urinary tract and cause DBD and urinary incontinence in the DM rats [12]. By contrast, the DM rats treated with Li-ESWT showed significant increases in the percentage of these rats with normal voiding patterns, longer micturition intervals, and larger leak point pressure, indicating that Li-ESWT ameliorated diabetes-induced LUTD and urinary incontinence [12]. In the current study, we found that considerable atrophy of detrusor smooth muscles was present in the diabetic bladder, and the expression of cytoskeleton protein αSMA was decreased. The change in the properties of the detrusor myocytes has been suggested as a necessary prerequisite causing unstable pressure in bladders [30,31]. αSMA is a key actin isoform in the bladder smooth muscle and is essential for functional contractility of the bladder wall, which has been demonstrated by the αSMA-null mouse model [30,32]. Thus, decreased expression of αSMA has been linked to hindering the contractile function of bladders [30,32]. In addition, αSMA was indicated to involve cell differentiation and turnover in the development of detrusor smooth muscles [33]. MyoD, a member of the myogenic regulatory factor (MRF) family of myogenic regulators, regulates myoblast differentiation and has been used as a marker of smooth muscle differentiation in bladder regeneration models [33,34]. Even though the ubiquitin E3 ligase atrogin-1 is well-known to mediate skeletal muscle atrophy [36,37], a few studies showed that atrogin-1 can promote myotube formation and increase smooth muscle contractility by degrading myocardin [37,38]. Myocardin, a co-transcriptional activator, works together with the serum response factor to stimulate the expression of contractile genes of smooth muscle [37]. Our results demonstrate that Li-ESWT partially recovered the loss of αSMA and increased the expression of MyoD and atrogin-1 in the diabetic bladder muscle, which may aid in maintaining functional contractility and muscle mass of the bladder wall. However, the detailed mechanisms remain to be investigated.

Long-term diabetes has been reported to induce fibrosis and apoptosis in bladders [21]. We also observed remarkable apoptotic cells in the muscle layers of the diabetic bladder, which may result from a significant activation of the apoptotic signaling, evidenced by increasing protein levels of Bax and cleaved-caspase-3. One pathway of apoptosis is regulated by the Bcl-2 family, such as anti-apoptotic proteins (Bcl-2 and Bcl-xL) and pro-apoptotic proteins (Bax and Bak) [39]. Activation of pro-apoptotic proteins leads to a release of mitochondrial cytochrome c that further forms an apoptosome and ultimately results in cleavage of caspase-3, a late-stage marker of apoptosis [39]. In this study, we observed a considerable decrease in the apoptotic cells presented in the diabetic bladder muscle following Li-ESWT, which attenuated the overexpression of Bax and cleavage of caspase-3 without increasing the anti-apoptotic protein Bcl-2.

The apoptotic pathway can be exacerbated by cellular oxidative stress, which induces the release of cytochrome c from mitochondria and triggers apoptosis [40]. Metabolic disturbances associated with diabetes lead to an overproduction of reactive oxygen species (ROS), which can impair cellular function and accelerate various pathological changes [41]. One of the primary consequences of oxidative stress is lipid peroxidation (LPO), a significant source of cellular damage induced by free radicals. This process generates secondary aldehydes such as 4-hydroxynonenal (4-HNE) and malondialdehyde (MDA) [42]. In our study, we observed a significant increase in the levels of 4-HNE and MDA in the bladder tissues of diabetic rats. Notably, these levels approached those of the control group following treatment with Li-ESWT, suggesting considerable mitigation of diabetes-induced oxidative stress in bladder tissue. Previous studies have examined pharmaceutical interventions for overactive bladder [43], yet these interventions did not affect the plasma concentrations of 4-HNE and MDA following symptomatic improvement. These observations underscore the limitations of drug treatments, which may alleviate symptoms without addressing the underlying oxidative stress.

Our results from Masson's trichrome and immunohistochemical staining revealed that bladder muscle atrophy in diabetic rats was associated with increased infiltration of collagen I and collagen III in the detrusor smooth muscle bundles. Notably, post-treatment with Li-ESWT, the diabetic bladder demonstrated significant reductions in muscle atrophy and collagen I and collagen III accumulation. TGF-β induces fibrosis by facilitating the transformation of fibroblasts into myofibroblasts, stimulating myofibroblast proliferation, and enhancing the synthesis of extracellular matrix proteins, while simultaneously inhibiting matrix breakdown [22]. Overproduction of TGF-β1 can have a potent fibrotic effect in various organs [44]. TGF-β1-associated excessive accumulation of collagens was found to adversely impact the bladder's elasticity and contractility, leading to dysfunction [45,46]. Consistent with these findings, our study observed that TGF-β1 expression in the bladder of diabetic rats was significantly increased compared to that of the control rats. In contrast, in the diabetic rats treated with Li-ESWT, the protein levels of TGF-β1, collagen I, and collagen III were significantly reduced. In addition to fibrosis, TGF-β1 has displayed many biological responses, including cell proliferation, apoptosis, differentiation, autophagy, and immune responses [22]. It remains unclear whether TGF-β1 plays a critical role in the pathology of DBD. The limitation of our study is a lack of a deeper exploration into the diverse and complicated molecular pathways underlying the pathology of DBD and how the treatment of Li-ESWT can improve DBD. Further investigation using next-generation sequencing may help to reveal the critical route for DBD therapy. Another limitation of this study is that the effects of Li-ESWT were evaluated over a relatively short duration of four weeks. Previous work by Izumi et al. demonstrated time-dependent alterations in bladder activity in STZ-induced diabetic female SD rats [47], suggesting that bladder dysfunction evolves dynamically over time. Therefore, future studies should assess the therapeutic effects of Li-ESWT across multiple time points to better delineate the temporal profile and durability of its treatment effects.

Conclusion

In our DBD rat model, Li-ESWT has been shown to ameliorate DBD via inhibiting apoptosis and fibrosis and maintaining bladder muscle mass, which suggests its potential as a non-invasive treatment modality that can restore normal bladder physiology (Fig. 7). Hence, Li-ESWT shows significant promise for DBD management. However, further investigation is needed to fully understand the roles of critical genes and proteins in the pathogenesis of DBD. Elucidating their specific mechanisms and therapeutic targets will be crucial for advancing the treatment of urinary complications associated with diabetes.

Acknowledgements

The authors thank the Center for Laboratory Animals at Kaohsiung Medical University for the animal care.

Funding

This study was supported by the Ministry of Science and Technology, Taiwan [grant number MOST 110-2314-B-037-067-MY2]; the National Science and Technology Council, Taiwan [grant number NSTC 112-2314-B-037-104-MY3]; Kaohsiung Municipal Siaogang Hospital, Taiwan [grant numbers H-113-02, P-113-12]; Kaohsiung Medical University, Taiwan [grant number S112014]. The funders had no role in study design, data collection and analysis, decision to publish, or preparation of the manuscript.

Author contributions

Y-H.T., H-S.W., C-C.L., T-J.H. and Y-C.L. performed study concept and design. I-H.T., M-Y.W. and T-J.H. performed animal experiments, western blotting, immunohistochemistry, immunofluorescent staining, and data analysis. H-S.W., T-J.H. and Y-C.L. supervised the experiments. Y-H.T., I-H.T. and T-J.H. wrote the first draft of the manuscript. T-J.H. and Y-C.L. revised the manuscript. All authors read and approved the final manuscript.

Ethics approval

All animal experiments followed the guidelines of the Institutional Animal Care and Use Committee (IACUC) of Kaohsiung Medical University (approval number: IACUC-107191). The animal facility is accredited by the Association for Assessment and Accreditation of Laboratory Animal Care International (AAALAC International).

Competing Interests

The authors have declared that no competing interest exists.

References

1. Powell C, Gehring V. Mechanisms of action for diabetic bladder dysfunction - State of the Art. Curr Bladder Dysfunct Rep. 2023;18:173-182

2. Daneshgari F, Liu G, Hanna-Mitchell AT. Path of translational discovery of urological complications of obesity and diabetes. Am J Physiol Renal Physiol. 2017;312(5):F887-F896

3. Lee WC, Chow PM, Hsu CN, Chuang YC. The impact of diabetes on overactive bladder presentations and associations with health-seeking behavior in China, South Korea, and Taiwan: Results from a cross-sectional, population-based study. J Chin Med Assoc. 2024;87(2):196-201

4. Xu Z, Elrashidy RA, Li B. et al. Oxidative stress: A putative link between lower urinary tract symptoms and aging and major chronic diseases. Front Med (Lausanne). 2022;9:812967

5. Song QX, Sun Y, Deng K, Liu G. Potential role of oxidative stress in the pathogenesis of diabetic bladder dysfunction. Nat Rev Urol. 2022;19(10):581-596

6. Yoshimura N, Chancellor MB, Andersson KE, Christ GJ. Recent advances in understanding the biology of diabetes-associated bladder complications and novel therapy. BJU Int. 2005;95(6):733-738

7. Blair Y, Wessells H, Pop-Busui R, Ang L, Sarma AV. Urologic complications in diabetes. J Diabetes Complications. 2022;36(10):108288

8. Erdogan BR, Liu G, Arioglu-Inan E, Michel MC. Established and emerging treatments for diabetes-associated lower urinary tract dysfunction. Naunyn Schmiedebergs Arch Pharmacol. 2022;395(8):887-906

9. Fojecki GL, Tiessen S, Osther PJS. Extracorporeal shock wave therapy (ESWT) in urology: a systematic review of outcome in Peyronie's disease, erectile dysfunction and chronic pelvic pain. World J Urol. 2017;35(1):1-9

10. Lu ZH, Lin GT, Reed-Maldonado A, Wang CX, Lee YC, Lue TF. Low-intensity extracorporeal shock wave treatment improves erectile function: A systematic review and meta-analysis. European Urology. 2017;71(2):223-233

11. Grandez-Urbina JA, Rodríguez RP, Torres-Román JS, Saldaña-Gallo J, García-Perdomo HA. Low-intensity extracorporeal shock wave treatment improves erectile function in non-responder PDEi5 patients: A systematic review. Rev Int Androl. 2021;19(4):272-280

12. Lee YC, Hsieh TJ, Tang FH. et al. Therapeutic effect of low intensity extracorporeal shock wave therapy (Li-ESWT) on diabetic bladder dysfunction in a rat model. Int J Med Sci. 2021;18(6):1423-1431

13. Wang HS, Oh BS, Wang B, Jhan JH, Lin KL, Juan YS. et al. Low-intensity extracorporeal shockwave therapy ameliorates diabetic underactive bladder in streptozotocin-induced diabetic rats. BJU Int. 2018;122(3):490-500

14. Odom MR, Hughes FM Jr, Jin H, Purves JT. Diabetes causes NLRP3-dependent barrier dysfunction in mice with detrusor overactivity but not underactivity. Am J Physiol Renal Physiol. 2022;323(6):F616-F632

15. Tsounapi P, Honda M, Hikita K, Sofikitis N, Takenaka A. Oxidative stress alterations in the bladder of a short-period type 2 diabetes rat model: Antioxidant treatment can be beneficial for the bladder. In Vivo. 2019;33(6):1819-1826

16. Howard PS, Kucich U, Coplen DE, He YL. Transforming growth factor-beta1-induced hypertrophy and matrix expression in human bladder smooth muscle cells. Urology. 2005;66(6):1349-1353

17. Lin KL, Lu JH, Chueh KS, Juan TJ, Wu BN, Chuang SM. et al. Low-intensity extracorporeal shock wave therapy promotes bladder regeneration and improves overactive bladder induced by ovarian hormone deficiency from rat animal model to human clinical trial. Int J Mol Sci. 2021;22(17):9296

18. Brentnall M, Rodriguez-Menocal L, De Guevara RL, Cepero E, Boise LH. Caspase-9, caspase-3 and caspase-7 have distinct roles during intrinsic apoptosis. BMC Cell Biol. 2013;14:32

19. Vitale I, Pietrocola F, Guilbaud E, Aaronson SA, Abrams JM, Adam D. et al. Apoptotic cell death in disease-Current understanding of the NCCD 2023. Cell Death Differ. 2023;30(5):1097-1154

20. Wang L, Sun W, Ren G, Sun Y, Xu C, Song Q. et al. Deletion of Nrf2 induced severe oxidative stress and apoptosis in mice model of diabetic bladder dysfunction. Int Urol Nephrol. 2024;56(10):3231-3240

21. Elrashidy RA, Liu G. Long-term diabetes causes molecular alterations related to fibrosis and apoptosis in rat urinary bladder. Exp Mol Pathol. 2019;111:104304

22. Meng XM, Nikolic-Paterson DJ, Lan HY. TGF-β: the master regulator of fibrosis. Nat Rev Nephrol. 2016;12(6):325-338

23. Chang SL, Howard PS, Koo HP, Macarak EJ. Role of type III collagen in bladder filling. Neurourol Urodyn. 1998;17(2):135-145

24. Mittermayr R, Hartinger J, Antonic V, Meinl A, Pfeifer S, Stojadinovic A. et al. Extracorporeal shock wave therapy (ESWT) minimizes ischemic tissue necrosis irrespective of application time and promotes tissue revascularization by stimulating angiogenesis. Ann Surg. 2011;253(5):1024-1032

25. Hayashi D, Kawakami K, Ito K, Ishii K, Tanno H, Imai Y. et al. Low-energy extracorporeal shock wave therapy enhances skin wound healing in diabetic mice: a critical role of endothelial nitric oxide synthase. Wound Repair Regen. 2012;20(6):887-895

26. Aschermann I, Noor S, Venturelli S, Sinnberg T, Mnich CD, Busch C. Extracorporal shock waves activate migration, proliferation and inflammatory pathways in fibroblasts and keratinocytes, and improve wound healing in an open-label, single-arm study in patients with therapy-refractory chronic leg ulcers. Cell Physiol Biochem. 2017;41(3):890-906

27. Zhang M, Lv XY, Li J, Xu ZG, Chen L. The characterization of high-fat diet and multiple low-dose streptozotocin induced type 2 diabetes rat model. Exp Diabetes Res. 2008;2008:704045

28. Srinivasan K, Viswanad B, Asrat L, Kaul CL, Ramarao P. Combination of high-fat diet-fed and low-dose streptozotocin-treated rat: A model for type 2 diabetes and pharmacological screening. Pharmacol Res. 2005;52(4):313-320

29. Andersson KE, Persson K. Nitric oxide synthase and nitric oxide-mediated effects in lower urinary tract smooth muscles. World J Urol. 1994;12(5):274-280

30. Andersson KE, Arner A. Urinary bladder contraction and relaxation: physiology and pathophysiology. Physiol Rev. 2004;84(3):935-986

31. Brading AF. A myogenic basis for the overactive bladder. Urology. 1997;50(6A Suppl):57-67

32. Zimmerman RA, Tomasek JJ, McRae J, Haaksma CJ, Schwartz RJ, Lin HK. et al. Decreased expression of smooth muscle alpha-actin results in decreased contractile function of the mouse bladder. J Urol. 2004;172(4 Pt 2):1667-1672

33. Smeulders N, Woolf AS, Wilcox DT. Smooth muscle differentiation and cell turnover in mouse detrusor development. J Urol. 2002;167(1):385-390

34. Kim HY, Chun SY, Lee EH, Kim B, Ha YS, Chung JW. et al. Bladder regeneration using a polycaprolactone scaffold with a gradient structure and growth factors in a partially cystectomized rat model. J Korean Med Sci. 2020;35(41):e374

35. Jin C, Cao N, Ni J, Zhao W, Gu B, Zhu W. A lipid-nanosphere-small MyoD activating RNA-bladder acellular matrix graft scaffold [NP(saMyoD)/BAMG] facilitates rat injured bladder muscle repair and regeneration [NP(saMyoD)/BAMG]. Front Pharmacol. 2020;11:795

36. Salemi S, Schori LJ, Gerwinn T, Horst M, Eberli D. Myostatin overexpression and Smad pathway in detrusor derived from pediatric patients with end-stage lower urinary tract dysfunction. Int J Mol Sci. 2023;24(5):4462

37. Jiang Y, Singh P, Yin H, Zhou YX, Gui Y, Wang DZ. et al. Opposite roles of myocardin and atrogin-1 in L6 myoblast differentiation. J Cell Physiol. 2013;228(10):1989-1995

38. Singh P, Li D, Gui Y, Zheng XL. Atrogin-1 increases smooth muscle contractility through myocardin degradation. J Cell Physiol. 2017;232(4):806-817

39. Park W, Wei S, Kim BS, Kim B, Bae SJ, Chae YC. et al. Diversity and complexity of cell death: a historical review. Exp Mol Med. 2023;55(8):1573-1594

40. Hildeman DA, Mitchell T, Aronow B, Wojciechowski S, Kappler J, Marrack P. Control of Bcl-2 expression by reactive oxygen species. Proc Natl Acad Sci USA. 2003;100(25):15035-15040

41. Newsholme P, Rebelato E, Abdulkader F, Krause M, Carpinelli A, Curi R. Reactive oxygen and nitrogen species generation, antioxidant defenses, and beta-cell function: a critical role for amino acids. J Endocrinol. 2012;214(1):11-20

42. Mas-Bargues C, Escrivá C, Dromant M, Borrás C, Viña J. Lipid peroxidation as measured by chromatographic determination of malondialdehyde. Human plasma reference values in health and disease. Arch Biochem Biophys. 2021;709:108941

43. Wittig L, Carlson KV, Andrews JM, Crump RT, Baverstock RJ. Diabetic bladder dysfunction: A review. Urology. 2019;123:1-6

44. Pohlers D, Brenmoehl J, Löffler I, Müller CK, Leipner C, Schultze-Mosgau S. et al. TGF-beta and fibrosis in different organs - molecular pathway imprints. Biochim Biophys Acta. 2009;1792(8):746-756

45. Deveaud CM, Macarak EJ, Kucich U, Ewalt DH, Abrams WR, Howard PS. Molecular analysis of collagens in bladder fibrosis. J Urol. 1998;160(4):1518-1527

46. Chen Y, Ma Y, He Y, Xing D, Liu E, Yang X. et al. The TGF-β1 pathway is early involved in neurogenic bladder fibrosis of juvenile rats. Pediatr Res. 2021;90(4):759-767

47. Izumi K, Kamijo TC, Oshiro T, Kimura R, Ashikari A, Kurobe M. et al. Time-dependent bladder activity changes in streptozotocin-induced female diabetic rats. Physiol Rep. 2025;13(4):e70220

Author contact

Corresponding address Corresponding authors: Tusty-Jiuan Hsieh, Ph.D.; Yung-Chin Lee, MD. Ph.D., Address: Graduate Institute of Medicine, College of Medicine, Kaohsiung Medical University, Kaohsiung City, Taiwan, R.O.C.; Department of Urology, Kaohsiung Medical University Hospital, No. 100 Tz-You 1st Rd, Kaohsiung 80756, Taiwan, R.O.C. Telephone: +886-7-3121101 (ext. 2759#423); +886-7-3121101 (ext. 3473). Email: hsiehjunedu.tw; 890197org.tw, leeyc12345com.tw.


Citation styles

APA
Tsau, Y.H., Wang, H.S., Tsai, I.H., Wu, M.Y., Liu, C.C., Hsieh, T.J., Lee, Y.C. (2026). Low-Intensity Extracorporeal Shock Wave Therapy Alleviates Detrusor Muscle Apoptosis and Extracellular Matrix Dysregulation in the Bladder of Diabetic Rats. International Journal of Medical Sciences, 23(3), 1161-1173. https://doi.org/10.7150/ijms.121078.

ACS
Tsau, Y.H.; Wang, H.S.; Tsai, I.H.; Wu, M.Y.; Liu, C.C.; Hsieh, T.J.; Lee, Y.C. Low-Intensity Extracorporeal Shock Wave Therapy Alleviates Detrusor Muscle Apoptosis and Extracellular Matrix Dysregulation in the Bladder of Diabetic Rats. Int. J. Med. Sci. 2026, 23 (3), 1161-1173. DOI: 10.7150/ijms.121078.

NLM
Tsau YH, Wang HS, Tsai IH, Wu MY, Liu CC, Hsieh TJ, Lee YC. Low-Intensity Extracorporeal Shock Wave Therapy Alleviates Detrusor Muscle Apoptosis and Extracellular Matrix Dysregulation in the Bladder of Diabetic Rats. Int J Med Sci 2026; 23(3):1161-1173. doi:10.7150/ijms.121078. https://www.medsci.org/v23p1161.htm

CSE
Tsau YH, Wang HS, Tsai IH, Wu MY, Liu CC, Hsieh TJ, Lee YC. 2026. Low-Intensity Extracorporeal Shock Wave Therapy Alleviates Detrusor Muscle Apoptosis and Extracellular Matrix Dysregulation in the Bladder of Diabetic Rats. Int J Med Sci. 23(3):1161-1173.

This is an open access article distributed under the terms of the Creative Commons Attribution License (https://creativecommons.org/licenses/by/4.0/). See https://ivyspring.com/terms for full terms and conditions.
Popup Image